三维CAD领域唯一!新迪数字作为样板案例入选亿欧信创产业报告
日前,国内知名权威的研究与咨询机构亿欧智库发布《2023信创产业新发展趋势报告及100强》。在国内三维CAD软件厂商中,上海新迪数字技术有限公司作为唯一一个样板案例登榜,并入选2023年中国精选100强信创厂商。
据悉,此次榜单,亿欧在技术突破能力、产品矩阵能力、应用落地能力、生态构建能力四个维度的基础上,还综合考虑自主可控程度、全面兼容能力、产业链带动能力、可用好用程度等多重因素,通过调研+访谈+专家评价+综合评分等方式确定,是企业选择信创厂商的有力参考。
经过调查分析,亿欧指出,研发设计类工业软件的国产化率较低,技术壁垒最高,是国内最薄弱的一个环节。国内厂商市场份额仅占5%左右,且多数研发设计类工业软件仅应用于工业机理简单、系统功能单一、行业复杂度低的领域。
但亿欧对新迪数字做出高度评价,认为 “新迪数字提供国产自主创新的制造业三维数字化设计解决方案,产品成熟度和技术能力比肩国际先进水平。”
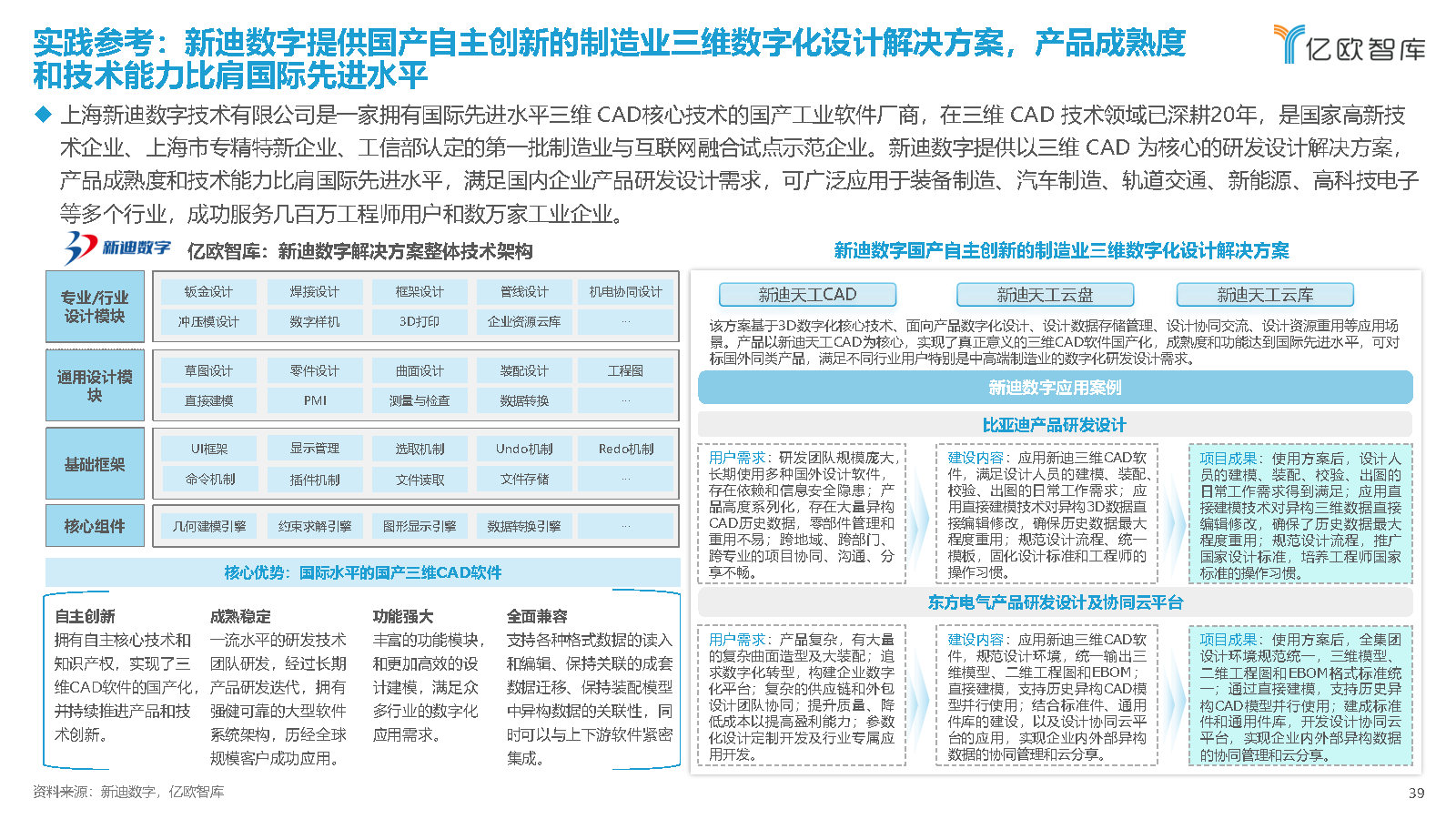
新迪数字是一家具有二十年三维CAD软件研发经验,拥有国际先进水平研发创新能力的国产三维CAD软件厂商,历经多年研发积累,在大型复杂工业软件系统架构设计、三维CAD几何建模技术、CAD软件云化技术、大模型轻量化技术领域拥有国内领先的自主核心技术。同时拥有图纸通、3DSOURCE零件库、3D轻量化引擎等多款SaaS工业云软件,为制造业提供一体化研发设计协同解决方案,受到市场广泛认可。
新迪数字国产自主创新的制造业三维数字化设计解决方案,由新迪天工CAD、新迪天工云CAD、新迪天工云库组成,基于3D数字化核心技术,面向产品数字化设计、设计数据存储管理、设计协同交流、设计资源重用等应用场景。核心产品新迪天工CAD,是国际水平的国产三维CAD软件,拥有自主核心技术和知识产权,实现了三维CAD软件的国产化并持续推进产品和技术创新。
此外,在信创生态方面,新迪数字参与编制标准10+项,助力推动行业标准化发展。其中新迪数字作为主要起草单位编制的《三维CAD模型轻量化格式》,是中国第一个三维模型轻量化和可视化格式标准,填补了该领域国内标准的空白。
同时,新迪数字积极与国产操作系统进行适配,并逐步将适配范围拓展至芯片、整机等层面,通过提供兼容性强、功能全面、稳定可靠的国产三维CAD,进一步提升工业领域自主可控的能力,保障工业全流程的信息安全。新迪数字与中科可控、中科万德等厂商合作推出“国产工业设计一体化解决方案”,提供通用兼容、极致性能、安全稳定的国产工业设计平台。
2023年是信创全面推广、步入关键的第三年,市场活跃、业绩增长、标杆项目层出不穷,信创产业已步入深度应用阶段,“真替真用”已成现实。面向未来,新迪数字将持续专注三维CAD领域,坚持创新驱动,为制造企业提供自主可控、安全可靠的国产三维CAD软件产品,助力企业的数字化转型。
